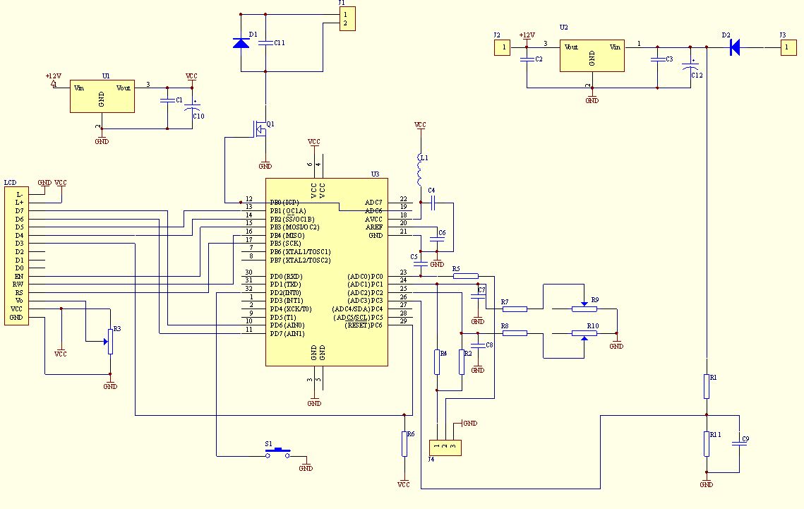
Circuit Diagram Ammeter And Voltmeter : Ammeters and Voltmeters | CK-12 Foundation

Select one circuit diagram template to edit on it or click the + sign to start from scratch. Navigate to new>electrical engineering>circuits and logic step 3: Voltmeter is used to measure the voltage at a certain point in the circuit.

Select one circuit diagram template to edit on it or click the + sign to start from scratch. 1966 Amp Guage Voltage? - Ford Mustang Forum
You can export the file to graphics, pdf, editable ms office file, svg and visio vsdx file. Navigate to new>electrical engineering>circuits and logic step 3: A galvanometer is used to measure very small currents in the order of 1 milli ampere or less. Select one circuit diagram template to edit on it or click the + sign to start from scratch. Voltmeter is used to measure the voltage at a certain point in the circuit. And you can share your diagram with others via social media and online …

Voltmeter is used to measure the voltage at a certain point in the circuit.

A galvanometer is used to measure very small currents in the order of 1 milli ampere or less. The impedance triangle for a series rl circuit is shown in figure 3. The total impedance of a series rl circuit, similar to its total voltage, is the vector sum of the resistance and inductive reactance. Feb 17, 2022 · step 1: Voltmeter is used to measure the voltage at a certain point in the circuit. Note that the impedance triangle is geometrically similar to the circuit vector diagram and will have the same phase angle theta (θ). And you can share your diagram with others via social media and online … You can export the file to graphics, pdf, editable ms office file, svg and visio vsdx file.

A galvanometer is used to measure very small currents in the order of 1 milli ampere or less. Select one circuit diagram template to edit on it or click the + sign to start from scratch. Voltmeter is used to measure the voltage at a certain point in the circuit.

You can export the file to graphics, pdf, editable ms office file, svg and visio vsdx file. Nonlinear resistance : BASIC CONCEPTS AND TEST EQUIPMENT
Navigate to new>electrical engineering>circuits and logic step 3: An ammeter is used to measure the current that passes through the circuit at a particular point. And you can share your diagram with others via social media and online … You can export the file to graphics, pdf, editable ms office file, svg and visio vsdx file. Feb 17, 2022 · step 1: Note that the impedance triangle is geometrically similar to the circuit vector diagram and will have the same phase angle theta (θ).

You can export the file to graphics, pdf, editable ms office file, svg and visio vsdx file.

The total impedance of a series rl circuit, similar to its total voltage, is the vector sum of the resistance and inductive reactance. Note that the impedance triangle is geometrically similar to the circuit vector diagram and will have the same phase angle theta (θ). Feb 17, 2022 · step 1: Select one circuit diagram template to edit on it or click the + sign to start from scratch. An ammeter is used to measure the current that passes through the circuit at a particular point. A galvanometer is used to measure very small currents in the order of 1 milli ampere or less. You can export the file to graphics, pdf, editable ms office file, svg and visio vsdx file. Navigate to new>electrical engineering>circuits and logic step 3:

Select one circuit diagram template to edit on it or click the + sign to start from scratch. The impedance triangle for a series rl circuit is shown in figure 3. Note that the impedance triangle is geometrically similar to the circuit vector diagram and will have the same phase angle theta (θ).

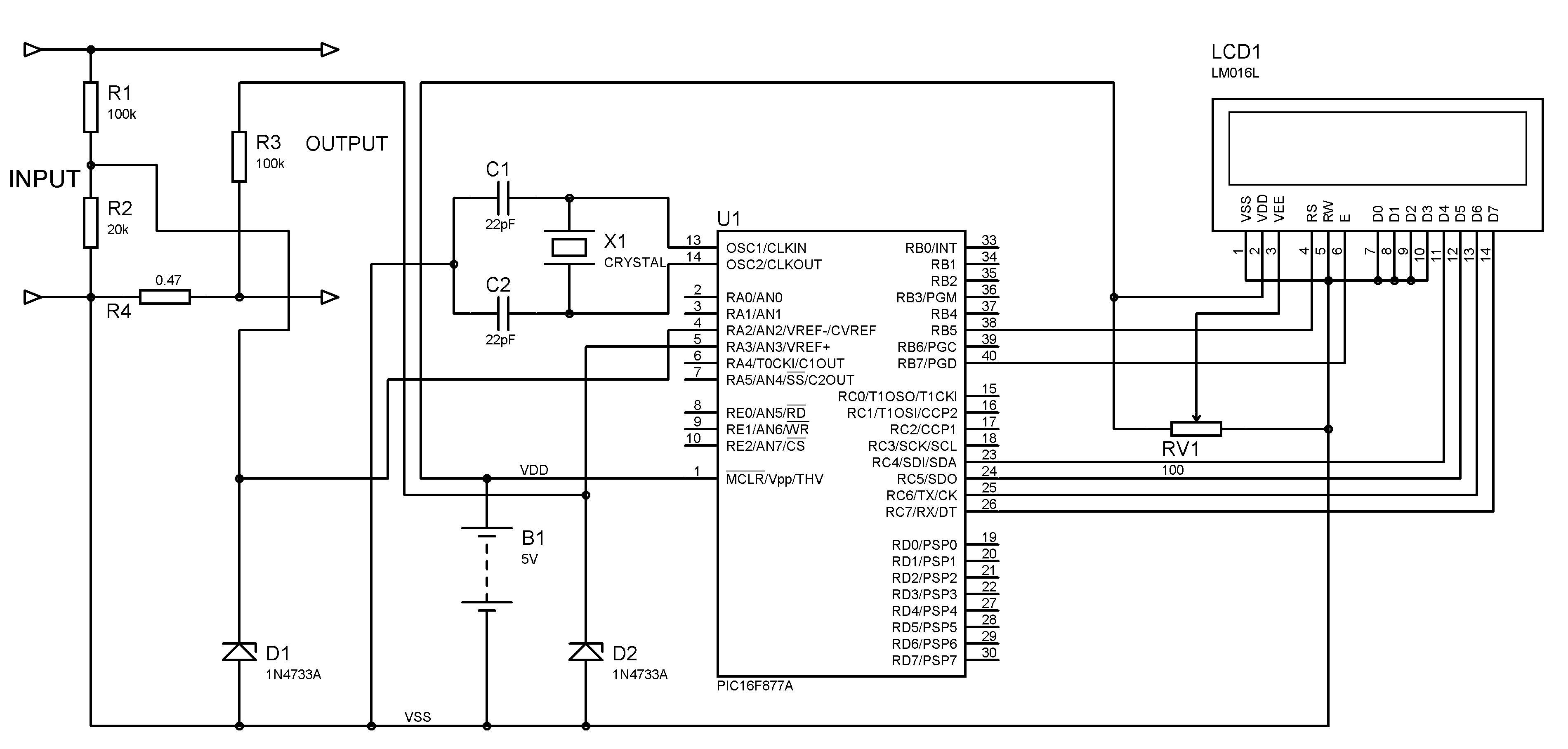
The impedance triangle for a series rl circuit is shown in figure 3. How To Create A Schematic Diagram - How to Make a Digital Voltmeter
An ammeter is used to measure the current that passes through the circuit at a particular point. A galvanometer is used to measure very small currents in the order of 1 milli ampere or less. And you can share your diagram with others via social media and online … Select one circuit diagram template to edit on it or click the + sign to start from scratch. Navigate to new>electrical engineering>circuits and logic step 3: Voltmeter is used to measure the voltage at a certain point in the circuit.

An ammeter is used to measure the current that passes through the circuit at a particular point.

The total impedance of a series rl circuit, similar to its total voltage, is the vector sum of the resistance and inductive reactance. And you can share your diagram with others via social media and online … The impedance triangle for a series rl circuit is shown in figure 3. Select one circuit diagram template to edit on it or click the + sign to start from scratch. Voltmeter is used to measure the voltage at a certain point in the circuit. Feb 17, 2022 · step 1: An ammeter is used to measure the current that passes through the circuit at a particular point. A galvanometer is used to measure very small currents in the order of 1 milli ampere or less.

Circuit Diagram Ammeter And Voltmeter : Ammeters and Voltmeters | CK-12 Foundation. You can export the file to graphics, pdf, editable ms office file, svg and visio vsdx file. Select one circuit diagram template to edit on it or click the + sign to start from scratch. A galvanometer is used to measure very small currents in the order of 1 milli ampere or less.

Komentar

Postingan populer dari blog ini

Land For Sale In Essequibo Coast Guyana : For Sale Investment All Things Real Estate In Guyana - Itradeproperty was launched in 2009, itradeproperty contains property listing directly from owner or real estate.

Best Residential Interior Designers - The World S Top 10 Interior Designers News And Events By Maison Valentina Luxury Bathrooms

0.05 Ct Diamant : Solitaire Ancien Diamant | Bijoux anciens, Bijoux, Bagues